Vinit
Back To Home Page

El-Arte: A Marketplace for Local Artistic Talent

El-Arte is a digital marketplace built to connect users with offline, hyperlocal artistic service providers such as mehndi artists, portrait artists, singers, photographers, wall painters, handmade gift creators, Caricature artists, and more.

Project Details

My Role Product Designer
Duration 6 Months
Year

2025

Overview

El-Arte is a digital platform designed to connect users with local artists who offer in-person services such as mehndi, photography, sketching, and live performances. This case study explores how El-Arte bridges the gap between talented but underrepresented offline artists and users who struggle to find trustworthy, high-quality artistic services.

Through user research, problem analysis, and solution design, the project demonstrates how technology can empower creative professionals while delivering a seamless, mobile-first booking experience for users.

img

Objective

The primary objective is to create a two-sided platform that fosters.



01 Accessibility

Enabling users to find local artists easily.



02 Visibility

Helping artists grow beyond physical shop limits.



03 Trust

Offering reviews, verified profiles, and paymemt protection.



04 Empowerment

Equipping offline artists with tools to thrive in the digital economy.



El-Arte envisions a future where artists like Rajesh (a local sketch artist) and entrepreneurs like Aman (a cafe owner) can seamlessly interact, collaborate, and grow, supported by intuitive technology.

Context

India is home to millions of talented offline artists — from those painting in alleyways to street performers at traffic signals. Yet, they remain outside the formal economy, struggling with visibility, payments, and customer access.



Simultaneously, event planners, cafe owners, and families seeking performers or artistic services often face last-minute stress, inconsistent pricing, and poor reliability.



This is not just a tech gap — it’s a missed opportunity in India’s booming creative economy. El-Arte is designed to change that.

Problem Statement

Despite the growing demand for authentic, local, and culturally rich services, there is no structured way to:



01

Discover non-digital artists



02

Evaluate their quality



03

Engage with them professionally



This results in two compounding problems:


For Artists:


Low discoverability:

    No digital marketing or portfolio tools.

Payment uncertainty:

    Cash-based, delayed or underpaid jobs.

Geographic limitation:

    Clients must pass by the shop to know they exist.

Lack of professionalism tools:

    No booking calendar, pricing system, or reviews.




For Users:


Frustrating search process:

    No dedicated platform to hire artists.

Unverified options:

    Risk of booking someone unprofessional.

No price transparency:

    Pricing and service quality varies wildly.

Coordination hassle:

    Phone calls, WhatsApp, and unclear commitments.



Project Goals

After analyzing these challenges, El-Arte was designed to achieve:



01 Create a digital platform

where users can discover and compare artists by location and service category.



02 Empower offline artists

to display their work, manage bookings, and receive payments securely.



03 Build trust

between users and artists through reviews, ratings, and verified profiles.



04 Prevent payment abuse

by integrating milestone-based, secure payment flow



05 Support underserved segments

like street artists, fine arts graduates, and cultural performers with visibility.



Research

Primary Research/User Personas

Interview 1: Rajesh Gupta – Portrait Artist, Gurgaon

Rajesh, a 42-year-old sketch artist in Gurgaon, has been sketching devotional portraits for over 15 years. He has a small booth but no online presence.

“Agar mujhe bas ek jagah mil jaye jahan log dekh saken mera kaam, toh mujhe kaafi kaam mil sakta hai.”

Key takeaways:
  • No idea how to use Instagram or digital platforms.
  • Highly skilled, but completely hidden from digital audiences.
  • Income is inconsistent — ₹5K–₹8K/month.
  • Gets paid in cash, sometimes after long delays.
Portrait Artist
Interview 2: Raju Kumar – Mehndi Artist, Gurgaon

Raju has been applying mehndi for over a decade. His small stall is tucked near the entrance of a popular mall in Gurgaon, catching walk-ins from shoppers during festive seasons. While his designs range from traditional to contemporary bridal patterns, his business thrives only during Diwali, Karwa Chauth, and wedding months.

“Main kaam toh achha karta hoon, lekin mall ke bahar baithne se sirf chalti-phirti booking milti hai. Agar log online dekh sakein mera kaam, toh main har weekend kaam kar sakta hoon.”

Key takeaways:
  • Highly experienced but lacks a platform to showcase his portfolio
  • Relies heavily on seasonal footfall — business is erratic the rest of the year
  • Doesn’t use Instagram or any online booking tool
  • Loses out on big wedding/event gigs because of limited visibility
  • Wants to be part of bridal packages or event bookings, but has no idea how to connect with clients digitally
Portrait Artist


Secondary Research

To back these insights, I conducted secondary research through reports and industry stats:



68%

of India’s traditional artists have no online visibility. (Ministry of Culture, India)



45%

of fine arts graduates remain unemployed. (India Skills Report, 2023)



22%

drop in fine arts admissions in last 5 years. (UGC/AICTE data)



63%

of urban event organizers struggle with service provider trust. (FICCI Event Report)



Only 15%

of offline service-based artists (like DJs, graffiti painters, etc.) are listed on any digital platform. (Startup India Insight Report, 2022)



This data strongly validates the need for a product like El-Arte.

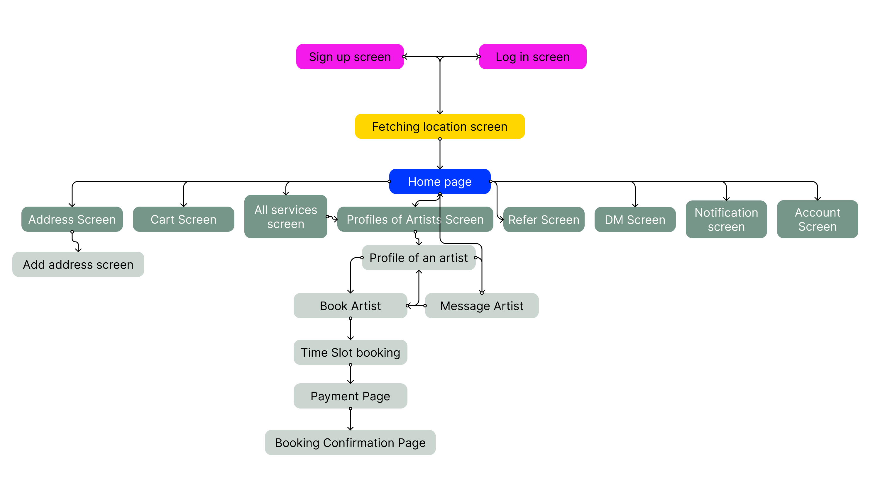
User Flows

Users start by signing up or logging in, followed by location access to personalize their experience. From the Home Page, they can explore services, browse artist profiles, manage their cart or address, and access features like referrals, DMs, notifications, and account settings.

Booking an artist is a smooth flow: view profile → book → select time → pay → get confirmation. This streamlined journey ensures ease from discovery to booking.

img

Wireframes

This wireframe illustrates the initial user onboarding process for El-Arte. The journey begins with the user entering their mobile number to either log in or sign up. This is followed by an OTP-based verification step to ensure secure access.

Once verified, the app checks if the user is already registered. If yes, it automatically fetches their location and takes them to the home page, ensuring a quick and seamless login experience.

If the user is new, they are guided to a simple sign-up form to enter basic details like name, email, and full address. There is also an option to detect their current location automatically, which adds convenience.

Finally, users reach the Home Page, which includes core UI components such as:

  • An address bar to confirm location,
  • A search bar to explore services,
  • A cart icon to manage selected services,
  • And a section for viewing available services.
img


This wireframe details the core service booking journey on the El-Arte platform, starting from the home screen where trending services are displayed to help users explore popular options quickly.

Users can use the search bar to find artists based on their needs. The search results display a list of artist profiles. Upon selecting a profile, users can see the artist’s portfolio, ratings, pricing, and service details. They are given two options:

  • Message the artist to discuss requirements,
  • Or book them directly based on availability.

Once the user chooses to book, they are taken to a time slot selection screen, followed by an address confirmation page. They can use the address provided during sign-up or add a new one before proceeding to the payment page.

After payment, the user is shown:

  • The artist’s contact details,
  • Profiles of similar artists for future discovery,
  • And a “Back to Home” button for easy navigation.

This flow supports flexible decision-making by allowing users to chat with artists first, and if they’re not satisfied, return to browse others — all within a simple and intuitive interface.

img

Visual Identity

The El Arte logo features a clean and elegant typographic style with a modern serif font. The design conveys a sense of creativity, sophistication, and artistic refinement, aligning with the platform’s goal of connecting users with professional artists. The muted green tone used in the logo adds a calming, earthy aesthetic—often associated with organic creativity and trust.

img


img


The El Arte app icon, with its clean serif lettering and elegant green tone, stands out effortlessly on the iPhone home screen. Its minimal and sophisticated design not only reflects the brand’s creative spirit but also feels right at home among everyday apps — making it recognizable, modern, and instantly approachable.

img


img


El Arte uses the Inter typeface in Bold, Semibold, and Regular weights to maintain clarity, accessibility, and visual balance across the interface. Its geometric, modern style pairs well with the app’s clean layout and artistic theme.

The primary color #4C7766 (a muted green) reflects creativity, trust, and a connection to nature—fitting the artistic and cultural tone of the platform. The secondary color #EBE6E0 complements it with a soft, neutral warmth, helping maintain visual harmony and contrast throughout the UI.

img


The El Arte brand palette is rooted in natural, earthy tones that reflect creativity, calmness, and cultural depth. The primary green family (#4C7766 as the default) represents trust, growth, and artistic expression, while the secondary beige range adds warmth and neutrality for a clean, minimal feel across the interface.

A balanced set of greys provides depth, structure, and contrast for typography and UI elements, while the red palette is reserved for critical actions like errors or alerts, standing out clearly without overpowering the visual tone of the app.

Together, these shades build a visual identity that feels both modern and rooted in tradition — aligning perfectly with the platform’s goal of celebrating local artistry.

img

Final Screens

The onboarding flow of El Arte is designed to be simple, intuitive, and inclusive. The Sign Up screen offers multiple login options — Apple, Facebook, Google, or email — making it convenient for users to get started quickly. Clear visual hierarchy and soft neutral tones align with the brand’s elegant and user-friendly aesthetic.

Once registered, users are welcomed with a clean Login screen that supports easy credential input and provides alternate sign-in options. The layout focuses on accessibility and seamless entry, ensuring new and returning users can begin their journey without friction.

img


To ensure a personalized and hyperlocal experience, El Arte features automatic location detection during onboarding. As soon as users sign in, the app prompts them to share their current location — enabling instant access to nearby artists and services. This step streamlines the discovery process, removes manual input hassle, and ensures users are always connected with talent in their immediate area. For added flexibility, users can also choose to manually enter or update their address.

img


The El-Arte home screens were designed to deliver a smooth and inspiring discovery experience for users seeking hyperlocal artistic services. With clean categories, curated search prompts, and featured service blocks, users can easily explore options like mehndi artists, singers, photographers, and more.

A key highlight is the integration of an AI-powered search assistant that personalizes recommendations based on user location, preferences, and past behavior. Natural language prompts like “Show me bridal mehndi artists available this weekend” or “Find a birthday singer near me” make the experience intuitive and tailored, ensuring faster and more relevant matches.

Each service category is thoughtfully presented with real imagery, clear pricing, and ratings, giving users the confidence to book directly from the homepage. This design not only elevates the platform’s usability but also supports El-Arte’s mission of connecting offline talent with eager local audiences in a seamless, engaging way.

img


The El Arte AI chat screen introduces an intelligent assistant designed to simplify and personalize the artist discovery process. Users can type natural queries like “Mehndi artists for my sangeet” or choose from AI-generated prompts such as “Best mehndi artist for wedding” or “Wedding sangeet photographer.”

Based on the input, the AI instantly filters and suggests relevant artist profiles — complete with experience, client base, ratings, and a quick Message button for direct communication. The interface also recommends related categories like Wedding Mehndi or Casual Mehndi to help users explore more targeted results.

This conversational interface brings search and discovery into a chat-first format, making the experience intuitive, fast, and personalized — powered by smart suggestions and human-like interaction.

img


For the Messages section of the El-Arte app, I designed a clean, intuitive interface that makes it easy for users to manage conversations with artists. A top search bar enables quick filtering, while the chat list highlights key details like names, previews, timestamps, and unread badges to guide user attention. To support new users, a friendly empty state with illustration and inviting copy encourages them to start engaging. Consistent bottom navigation ensures smooth movement across the app, creating a balanced experience that’s both functional and visually engaging, helping drive meaningful client-artist connections.

img


The artist discovery and booking flow in the El-Arte app was designed to make it effortless for users to browse, filter, and connect with local artists like mehndi specialists. Users can search with questions or quick suggestions, while smart filters (by specialization, location, availability) deliver tailored results. Each artist card highlights key details — services, experience, ratings, rates — alongside clear Book and Message buttons for instant action. A standout feature is the promotional banner inviting new artists to join, reinforcing El-Arte’s two-sided marketplace. This design thoughtfully balances exploration, trust, and conversion for a smooth, engaging user experience.

img


The filtering and booking interactions in the El-Arte app were crafted to deliver a smooth, personalized user experience. The booking modal lets users select specific services, adjust quantities, and confirm bookings effortlessly, ensuring clarity and convenience. The filter modal enhances discovery by allowing users to sort artists by relevance, client count, proximity, or experience, helping them quickly find the right match. Together, these interactions reflect a design that balances usability with meaningful control, empowering users to confidently book the best local artistic services.

img


The artist profile screens in the El-Arte app were thoughtfully designed to foster trust, transparency, and meaningful connection between users and local artists. Key details like the artist’s identity, specializations, experience, ratings, and client count are surfaced upfront to establish immediate credibility. The About Me section adds a personal touch, while detailed service listings, pricing, and a vibrant portfolio help users visualize the artist’s work and set clear expectations. Authentic client testimonials further strengthen trust, and integrated chat allows users to directly engage, ask questions, or personalize bookings. Overall, this design supports El-Arte’s mission to empower offline artists by giving them a professional, approachable digital presence while delivering a seamless, confident experience for users.

img


More Screens - Booking, Payment, AI Chat, Address selection, Add Address

img

Iterations

As part of the iteration process for the El-Arte app, I compared the old homepage design with the new, enhanced version that integrates El-Arte AI. While the original layout provided a straightforward service directory, it lacked intelligent personalization and dynamic discovery.

In the new design, I introduced an AI-powered assistant that tailors recommendations based on user location, preferences, and past behavior. Prominent natural language search prompts (e.g., “Best mehndi artist for wedding” or “Birthday party singer”) make the experience more intuitive, guiding users toward relevant services without extra effort.

This redesign not only improves visual clarity and user flow but also shifts the app from a static directory to a smart, personalized discovery tool — creating a more engaging, efficient, and satisfying user experience that better supports El-Arte’s mission of connecting users with local artistic talent.

img

Business & Social Scope

01

Scale to Tier 2 and 3 cities where offline artists dominate



02

Collaborate with art schools and NGOs for onboarding



03

Serve cafes, wedding planners, schools, and hotels with verified performers



04

Create art-based employment pipelines

Future Plans

01

Launch MVP → Collect feedback → Iterate fast



02

Add group bookings, seasonal packages, and loyalty rewards



03

Introduce artist training & rating optimization tools



04

Build a social commerce layer for artist merchandise

Conclusion

El-Arte isn’t just a tech product — it’s a cultural mission.



By connecting offline artists with real-world opportunities and building trust for users, it reimagines how art lives and works in Indian society.



It enables discovery. It drives dignity. And it brings the offline art economy online — sustainably and beautifully.